Αποκτηση νεων ηχείων

Μηνύματα
1.327
Reaction score
2.300
Ναι η αληθεια ειναι επειδη ο χωρος δεν πολυ σηκωνει ηχεια τελικα ειπα να κατσω με τα elacακια μου , και αυτη την περιοδο κανω και μια μικρή αναβαθμισούλα στα crossover με υλικα που χρησημοποιούν τα κορυφαία σε τιμες ηχεία, για την πλακα μου και εξερέυνηση. Αμα δεν μου αρεσουν οι αλλαγές μπορω να κανω revert to stock και θα εχω χασει μονο χρονο και 50 ευρω για τα υλικά καθε ηχείου.
 

Μηνύματα
5.450
Reaction score
6.619
Eγω παντως ποτε δεν βρηκα εξω απο την πορτα :rolleyes: 50 ευρω...στειλε τα στα παιδια του 3ου κοσμου καλυτερα να πιασουν τοπο...
Δεν ειναι ετσι απλα τα πραματα ...
 

Μηνύματα
1.327
Reaction score
2.300
Ναι η αληθεια ειναι επειδη ο χωρος δεν πολυ σηκωνει ηχεια τελικα ειπα να κατσω με τα elacακια μου , και αυτη την περιοδο κανω και μια μικρή αναβαθμισούλα στα crossover με υλικα που χρησημοποιούν τα κορυφαία σε τιμες ηχεία, για την πλακα μου και εξερέυνηση. Αμα δεν μου αρεσουν οι αλλαγές μπορω να κανω revert to stock και θα εχω χασει μονο χρονο και 50 ευρω για τα υλικά καθε ηχείου.
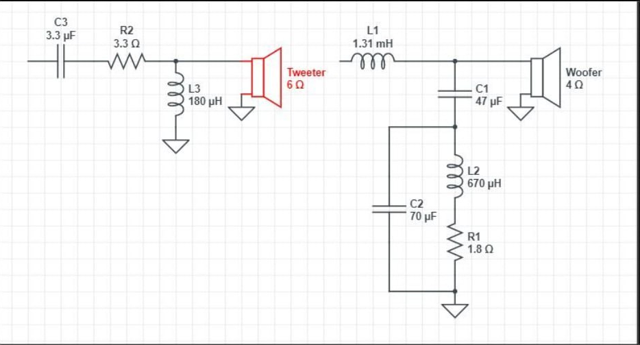
Τελικά στο τέλος κατέληξα να αλλάζω μονάχα το πηνίο σιδήρου του woofer με πηνίο αέρος γιατί μόνο αυτό μου φάνηκε πραγματική αναβάθμιση στον ήχο. πραγματικά καθάρισε ο ήχος σε επίπεδο που δεν ήταν πριν και δεν το περίμενα. μην φανταστείτε θαύματα, αλλά πιστεύω ήταν πολύ καλή αναβάθμιση.

Είχα πάρει επίσης ένα πυκνωτή MKP 800V με pcocc ακροδέκτες και όλα τα καλά για το τουίτερ, για να αντικαταστήσω ένα πυκνωτή MKT 160V που είχε το ηχείο από το εργοστάσιο. αυτό και αν ήταν αποτυχία. Μεγάλη απογοήτευση μιας και μου είχε εξηγήσει φίλος ηλεκτρονικός πως ήταν το μόνο υλικό πού άξιζε αναβάθμιση γιατί το πηνίο θα ήταν πολύ μεγάλο και ίσως να μην χωρούσε (αν και εγώ κατάφερα και το χώρεσα) και πως όσο μεγαλύτερη η ανοχή τάσης τόσο καλύτερο το διηλεκτρικό και άρα λιγότερες απώλειες,=περισσότερη λεπτομέρεια, και δεν λέω πως μου το είπε λάθος η κάτι τέτοιο αλλά πραγματικά, δεν υπήρχε ούτε μισή αμφιβολία ότι κάτι δεν άλλαξε, μιλάμε 0. Και πραγματικά περίμενα κάποια διαφορά, κάποια οτιδήποτε. Αλλά είχα επίσης μιλήσει και με ένα κατασκευαστή ηχείων για κάτι άλλο και το είχε φέρει τυχαία η συζήτηση, και μου είχε πει πως άμα το ηχείο έχει απόκριση μέχρι ή 25khz+ μου είχε πει, η τουλάχιστον 30khz η γύρο στα 40khz, δεν θυμάμαι ακριβώς την τιμή που μου είχε πει, πως τότε αξίζει η επένδυση για ένα καλό πυκνωτή στο τουίτερ, αλλά αφού τα elac φτάνουν νομίζω τα 35khz ειπα οκ μια χαρά είμαστε. Αλλα πραγματικά, ΤΙΠΟΤΑ. η Αλήθεια είναι πως αυτό το upgrade και όλα τα upgrade τα έκανα επειδή ήθελα να πειραματιστώ και να δω τι θα γίνει, επειδή έβλεπα πολλούς να κάνουν upgrade ηχεία online, και ήθελα να το δοκιμάσω και εγώ, οπότε δεν με νοιάζει για την αποτυχία επειδή αυτό που ήθελα να κάνω το κατάφερα.

στο τέλος, είχα πάρει κάτι αντιστάσεις, wire-wound όχι σαν αυτές που έχει το ηχείο, όχι για κάποιο σοβαρό λόγο αλλά επειδή είχα διαβάσει κάποιοι να λένε πως είναι καλύτερες, και η μία ήταν ενδιάμεσα του πυκνωτή και του τουίτερ, οπότε είπα ίσως άξιζε το 1 ευρώ η μία, που είχαν, που μπορεί να ακούγεται πολύ αλλά 4 ευρώ για 4 10W αντιστάσεις είπα ΟΚ θα το κάνω. (4 και όχι 2 γιατί είπα μιας που κάνω της μεριάς του τουίτερ ας κάνω και της μεριάς του γούφερ σιγά) αυτό ήταν κάπως ενδιαφέρον. σίγουρα έκαναν κάτι διαφορετικό, αλλά δεν ήμουν σίγουρος άμα ήταν καλύτερο η απλά διαφορετικό, η ακόμη και χειρότερο. (by the way δοκίμασα τους πυκνωτές και με την ''καλή'' αντίσταση αλλά πάλι τίποτα.) διαβάζοντας στο ίντερνετ διάφορα νήματα βρήκα ένα που υποστήριζε ότι αν και οι wire-wound αντιστάσεις μπορούν να λένε πως δεν έχουν επαγωγικότητα και άλλα παράσιτα, αλλά έχουν, δεν ξέρω προσωπικά πως συγκρίνονται με τις άλλες τις αντιστάσεις τις λεγόμενες ''sand-cast'' αλλά ο χρήστης που είπε αυτό είχε πει πως μονάχα οι mils αντιστάσεις λόγο στην εσωτερική δομή τους δεν έχουν τόσα παρασιτικά χαρακτηριστικά, αλλά οι συγκεκριμένες κάνουν 8 δολάρια η μία και δεν υπάρχουν και στην Ευρώπη. Οπότε είπα πως θα λήξω το πείραμα εκεί.
Eγω παντως ποτε δεν βρηκα εξω απο την πορτα :rolleyes: 50 ευρω...στειλε τα στα παιδια του 3ου κοσμου καλυτερα να πιασουν τοπο...
Δεν ειναι ετσι απλα τα πραματα ...
συγγνώμη αλλα γιατί πιστέυετε πως εγώ τα βρήκα έξω απο την πόρτα? πραγματικά πιστέυεται πως κάποιος μου τα χάρισε? οτι δέν δούλεψα για αυτά τα λεφτά? η μήπως να μήν έχουμε χόμπι γιατί είναι σπατάλη?
 

Μηνύματα
14.118
Reaction score
11.810
4 ευρώ για 4 10W αντιστάσεις είπα ΟΚ θα το κάνω. (4 και όχι 2 γιατί είπα μιας που κάνω της μεριάς του τουίτερ ας κάνω και της μεριάς του γούφερ σιγά)
Καλά, οι αντιστάσεις από τη μεριά του Tweeter, ρίχνουν τη στάθμη του για να ταιριάξουν με το woofer.
Οι αντιστάσεις από τη μεριά του woofer τί ρόλο βαράνε;
 

Μηνύματα
1.327
Reaction score
2.300
Καλά, οι αντιστάσεις από τη μεριά του Tweeter, ρίχνουν τη στάθμη του για να ταιριάξουν με το woofer.
Οι αντιστάσεις από τη μεριά του woofer τί ρόλο βαράνε;
ήταν παράλληλα, απλώς στο pcb είναι απέναντι και είπα αφου θα κάνω την μια ας κάνω και την άλλη σιγά
1731090893308.png

τα υπόλοιπα πηνία ήταν ήδη αέρος οπότε δεν τα πείραξα, και οι ηλεκρολυτικοι πυκνωτές του woofer θα ήταν πολύ ακριβοί για αναβάθμιση σε φιλμ με τόσο μεγάλες τιμές, αν και επίσης μου είχαν πει πως ότι είναι παράλληλα δεν έχει κάποια δράση στον ήχο, μόνο ότι ειναι σε σειρά, πού είναι και ο λόγος που ήθελα να αλλάξω και άλλαξα το πηνίο του γούφερ και τον πυκνωτή του τουίτερ όπως και την αντίσταση του τουίτερ απο περιέργεια
 
Last edited:



Staff online

  • loggeo
    Projectors
  • abcd
    Πρώην Διοικητής ο τροπαιοφόρος

ΣΤΑΤΙΣΤΙΚΑ

Threads
176.312
Μηνύματα
3.048.018
Members
38.538
Νεότερο μέλος
intergrale
Top