Bazinga... Hypex για τα Orion

Μηνύματα
1.115
Reaction score
677
Τα Ncore έχουν μέσα τους αυτά που ψάχνει ο Αλεξ .Στα Ucd πρέπει να προστεθούν .Πέραν της ικανής οδήγησης.
Είναι και πιό νέας γενιάς άλλωστε .;)
Μάνο μου,τι θέμα δεν είναι τι κάνουν στα Ncore αλλά στα πιο μεγάλα...Μola-mola,auralic και λοιπά..
Τα Ncore είναι αυτά που είναι,μια πάρα πολύ καλή βάση.
 

Μηνύματα
4.356
Reaction score
1.772
Μάνο μου,τι θέμα δεν είναι τι κάνουν στα Ncore αλλά στα πιο μεγάλα...Μola-mola,auralic και λοιπά..
Τα Ncore είναι αυτά που είναι,μια πάρα πολύ καλή βάση.
αμα ακουσης πως παιζουν τα ucd400-700 και πως τα ucd2k θα καταλαβεις οτι τα δεν υπαρχη υποκαταστατο για τα κυβικα.
 

Μηνύματα
1.115
Reaction score
677
αμα ακουσης πως παιζουν τα ucd400-700 και πως τα ucd2k θα καταλαβεις οτι τα δεν υπαρχη υποκαταστατο για τα κυβικα.
Μα εννοείται...
Για συγκεκριμένα κυβικά μιλάμε όμως,αν πάμε σε KW όλα έρχονται στα ίσα τους.(Με λίγο τουνάρισμα βέβαια,μαμά δεν τα αντέχω,την αμαρτία μου την λέω κι ας είμαι λάθος.)
(Και δεν έχω και τι να τα κάνω με 92 ευαισθησία παναθεμα τα...θα κυνηγάω τους κώνους...δεν είμαι άνθρωπος να συγκρατηθεί άμα έρθω σε σεκλέτια..:roflmao:)
 

Μηνύματα
569
Reaction score
488
Παντως δεν πρεπει να καυχιεσται παρα πολυ με τους classD , εχουν χειροτερη αποκριση στις υψηλες συχνοτητες απο εναν λαμπατο με εναν μετριο Μετασχηματηστη εξοδου , αληθεια ! σας το εχει πει κανενας αλλος ? χαχαχα :D .
Για να λεμε ομως και τα καλα , η παραμορφωσεις τους ειναι ιδιες η σχεδον ιδιες στις χαμηλες και στις υψηλες εντασεις .
 

Μηνύματα
4.356
Reaction score
1.772
Παντως δεν πρεπει να καυχιεσται παρα πολυ με τους classD , εχουν χειροτερη αποκριση στις υψηλες συχνοτητες απο εναν λαμπατο με εναν μετριο Μετασχηματηστη εξοδου , αληθεια ! σας το εχει πει κανενας αλλος ? χαχαχα :D .
Για να λεμε ομως και τα καλα , η παραμορφωσεις τους ειναι ιδιες η σχεδον ιδιες στις χαμηλες και στις υψηλες εντασεις .
ε καλα εσυ που ακους πανω απο 50khz παρε λαμπατο.
 

Μηνύματα
4.356
Reaction score
1.772
Μα εννοείται...
Για συγκεκριμένα κυβικά μιλάμε όμως,αν πάμε σε KW όλα έρχονται στα ίσα τους.(Με λίγο τουνάρισμα βέβαια,μαμά δεν τα αντέχω,την αμαρτία μου την λέω κι ας είμαι λάθος.)
(Και δεν έχω και τι να τα κάνω με 92 ευαισθησία παναθεμα τα...θα κυνηγάω τους κώνους...δεν είμαι άνθρωπος να συγκρατηθεί άμα έρθω σε σεκλέτια..:roflmao:)
ναι αλλα και σε χαμηλες εντασεις.μησου πω προ παντων σε αυτες/
 

Μηνύματα
2.412
Reaction score
2.566
Problem solved...είδες αν δεν σε παίρνει ο ύπνος τελικά μπορεί να βγει και σε καλό...

ΤΩΡΑ ΜΑΛΙΣΤΑ!!
 


Μηνύματα
2.412
Reaction score
2.566
Nαι πήγα το απόγευμα σε έναν φίλο και κονόμησα...:)

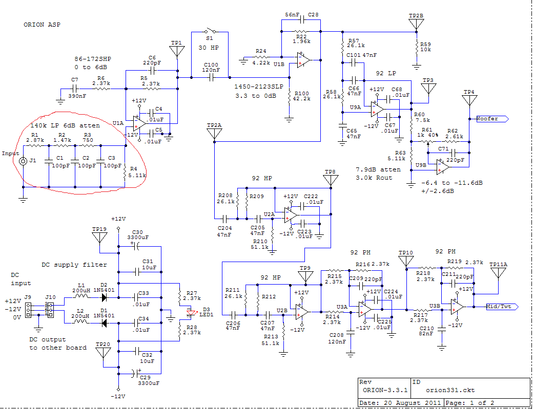
Οπότε, το βράδυ ξεκόλλησα επιτέλους (το έλεγα εδώ και καιρό) το στάδιο εισόδου του κρος (που αποτελούσε βασικά ένα LP/RF φίλτρο, βλέπε σχηματικό του μισού κρος) και αντικατέστησα ετσι την αντίσταση εισόδου που αθροιστικά έφθανε τα 10k με μία 15k που είναι και το ενδεδειγμένο φορτίο για τον line level μετασχηματιστή μου, τον οποίο έβαλα ακριβώς πριν από αυτή. Το αποτέλεσμα είναι ...εξαιρετικό...απέκτησα κέρδος, μαζί με ενέργεια και ζωντάνια από χαμηλομεσσαίες εντάσεις, με τα οποία ήρθαν δωράκια έκταση και σώματα χαμηλά και ψηλά και αυξημένη φυσικότητα. Λογικά δηλαδή την έκανε την ζημιούλα του και το φίλτρο και πιθανόν και ο μη ιδανικός τερματισμός του μετασχηματιστή πριν. Αυτά δεν τα περίμενα να σου πω την αλήθεια σε τέτοιο βαθμό και γι αυτό δεν είχα ασχοληθεί και τόσο καιρό. Μια χαρά λοιπόν...τί άλλο να ζητήσω...α ναι...δυστυχώς ήρθε και λίγος θόρυβος αλλά οκ, τα χω όλα υπερχύμα, τώρα που ησύχασα θα κάτσω σιγά σιγά να τα φτιάξω σοβαρά στα κουτιά...

orion331-1.png


Τελική ετυμηγορία...ο ενισχυτής γ@μεί...:D
 
Last edited:


Μηνύματα
2.412
Reaction score
2.566
Βασικά θα προτείνω και στο φόρουμ του Linkwitz το mod στο στάδιο εισόδου, δηλαδή την αφαίρεση βασικά του φίλτρου, αν κι εκεί δεν θα ασχοληθούν είναι σίγουρο...είναι πολύ αρνητικοί σε οτιδήποτε διαφέρει από το αρχικό σχέδιο, τον έχουν Θεό....καλά κάνουν δηλαδή αλλά είναι κρίμα γιατί χωρίς καμία αμφιβολία η αλλαγή αυτή στην είσοδο επιφέρει βελτίωση, είναι πασιφανές...όπως και η καλύτερη τροφοδοσία του κρος που πάλι με είχαν πάρει με κακό μάτι όταν τους το χα πει πρόπερσι που έβαλα τα salas...τώρα φαίνεται πως σιγά σιγά το αναγνωρίζουν κι αυτοί με τα sjostrom regulators που προτείνουν και δίνουν extra στο κρος του LX521...τέσπα....
 

Μηνύματα
4.356
Reaction score
1.772
τελικα κερδισες gain η ολη η βελτιωση ηταν απο το rc;

αυτα που περιγραφεις δεν μοιαζουν να προερχονται απο το rc.
 

Μηνύματα
2.412
Reaction score
2.566
Aφού είπα, και κέρδος κέρδισα και άλλα πράγματα...τώρα πού οφείλεται τί δεν μπορώ να πω με σιγουριά αλλά δε νομίζω όλα στο επιπλέον κέρδος, έχουν αλλάξει αρκετά πράγματα προς το καλύτερο.... γι αυτό δεν ήθελα στην αρχή να τα κάνω αυτά ταυτόχρονα, αλλά μετά λέω να πάει να χ3στεί, αυτή τη δουλειά θα κάνω τώρα να βάζω, ακούω, βγάζω κλπ ?...κάντα όλα μαζί να τελειώνουμε...το αποτέλεσμα με ενδιέφερε ούτως η άλλως...
 

Μηνύματα
4.356
Reaction score
1.772
ολα αυτα που αναφερεις παντως προεχρονται απο αυξηση κερδους.

το rc αντε να σου δωση λιγο ανοιγμα στην εικονα στα υψισυχνα οργανα.

βεβαια η προσαρμογη με τον μετ/τη δεν ξερω που μπορη να βοηθησε.
 

Μηνύματα
569
Reaction score
488
ε καλα εσυ που ακους πανω απο 50khz παρε λαμπατο.
το rc αντε να σου δωση λιγο ανοιγμα στην εικονα στα υψισυχνα οργανα.

βεβαια η προσαρμογη με τον μετ/τη δεν ξερω που μπορη να βοηθησε.
Ε καλα ! , Πολυ μπερδεμενο σε βλεπω , αυτοαναιρεις τον εαυτο σου , την μια λες οτι ειναι περιττο πανω απο τα 50ΚΗz και την αλλη λες οτι το rc αντε να σου δωσει λιγο ανοιγμα στην εικονα στα υψισυχνα οργανα .
 
Last edited:

Μηνύματα
569
Reaction score
488
Αφου βελτιωθηκε η κατασταση με τις αλλαγες στις αντιστασεις του φιλτρου τοτε ολα καλα , απλα τωρα αλλαξε η συχνοτητα του φιλτρου προς τα κατω .
 

Μηνύματα
4.356
Reaction score
1.772
Ε καλα ! , Πολυ μπερδεμενο σε βλεπω , αυτοαναιρεις τον εαυτο σου , την μια λες οτι ειναι περιττο πανω απο τα 50ΚΗz και την αλλη λες οτι το rc αντε να σου δωσει λιγο ανοιγμα στην εικονα στα υψισυχνα οργανα .
καθολου εγω μια υποθεση εκανα.το φιλτρο μπορη να ξεκιναη και στους 20khz μπορη να δημιουργη στροφη φασης μπορη να μην εκανε και τιποτα.

μαλλον εσυ εισαι πολυ μπερδεμενος αφου συγκρινεις λαμπατους με class d.

αν σου αρεσουν περισσοτερο οι λαμπατοι παω πασο αλλα μεχρι εκει.
 

Μηνύματα
2.412
Reaction score
2.566
Αφού βγήκε εντελώς το φίλτρο ρε παιδιά...το φίλτρο θεωρητικά έκοβε απλώς RF....αυτός ήταν ο σκοπός του επειδή το έδινε ο λινκγουιτς το κρος σε ανοιχτό κουτί με πλέξιγκλας από πάνω...
 

Μηνύματα
4.356
Reaction score
1.772
Αφού βγήκε εντελώς το φίλτρο ρε παιδιά...το φίλτρο θεωρητικά έκοβε απλώς RF....αυτός ήταν ο σκοπός του επειδή το έδινε ο λινκγουιτς το κρος σε ανοιχτό κουτί με πλέξιγκλας από πάνω...
ναι αλλα η συχνοτητα του μετακινηθηκε προς τα κατω:D
 

Μηνύματα
4.046
Reaction score
1.789
:offtopic:O Δημητρης ακουει με otl οποτε η αποκριση στο ανω ακρο ειναι τουλαχιστον ζηλευτη !!
Ο δικος μου λ.χ φτανει μεχρι τους 183khz zero f.b Με 12db αναδραση σταματαει στους 1,2 mhz -6 plus db χωρις ιχνος ταλαντωσης.
 


Staff online

  • abcd
    Πρώην Διοικητής ο τροπαιοφόρος
  • Zizik
    Safety Last

ΣΤΑΤΙΣΤΙΚΑ

Threads
177.620
Μηνύματα
3.083.444
Members
38.724
Νεότερο μέλος
phamis
Top