Manos58
εγχειρισμένη
- Μηνύματα
- 17.160
- Reaction score
- 12.847
Mε τέτοιο κόστος έχει νόημα το κολλητήρι εκτός από επιθυμία κατασκευής ;
Για να μην πω για πλεονεκτήματα
Για να μην πω για πλεονεκτήματα


εχτες το κοιταγα και εχει maximum output 2.9v.Mε τέτοιο κόστος έχει νόημα το κολλητήρι εκτός από επιθυμία κατασκευής ;
Για να μην πω για πλεονεκτήματα![]()
Μάνο μου το ανέφερα κι εγώ στην πρώτη σελίδα του νήματος.Για το κροσάρισμα το ανέφερα
Με κουτί,βύσματα,κλπ και φπα,κομπλέ,950 το ελάχιστο.Το οτι το χρησιμοποιούν τα Grim σου φτάνει ;
Ισως με μια ακόμα καλύτερη έκδοση αλλά η φιλοσοφία είναι αυτούσια .
Και φυσικά σαν ενεργό κρος χωρίς καθόλου παθητικά στοιχεία
Μαζί με τροφοδοτικό και κουτί το πολύ 650-700 €
Ένα μέτριας ποιότητας υλικών παθητικό κρος τρίδρομου θα πάει φθηνότερα ;
.The XM44 Electronic Crossover Network is a very flexible crossover design that provides individual outputs for 1, 2, 3 or 4 frequency bands on the 1- 2- 3- and 4-way models respectively. The crossover frequency of XM44 Electronic Crossover Network can easily be set by replacing frequency modules. Each frequency module has the capacitors and resistors that set the crossover frequency and slope for that channel. Normal slope is 24 dB/oct, 4th order, constant voltage, but modules for first, 2nd, 3th, 4th, 5th, 6th, 7th and 8th order slopes are also available. When choosing slopes of 24 dB/octave and 48 dB/octave the high-pass and low-pass outputs of the crossover are always in phase with each other (Linkwitz-Riley alignment). Note that the slopes on the low, mid and high channels can be different, so asymmetrical slopes are possible. For example, a 2-way XM44 can easily be set with 6 dB/oct on the high pass and 18 dB/oct on the low pass by choosing appropriate frequency modules. One set of frequency modules is included whith the XM44 crossover. Muting relays ensure there are no transients during turn-on or turn-off.απο τη μια το dlcp δεν κανη μεταξυ προ και τελικων αλλα απο την αλλη το marchand δεν μπορη να εκτελεση διρθωση baffle step, eq κλπ.
επισης γλυτωνεις dac-pro με τοdlcp το μονο που θα ηθελα ηταν λιγο μεγαλυτερη εξοδο.
Κοίτα τι γίνεται στο δικό μου πχ.(που το έχεις φτιάξει και με τα χέρια σου)απο τη μια το dlcp δεν κανη μεταξυ προ και τελικων αλλα απο την αλλη το marchand δεν μπορη να εκτελεση διρθωση baffle step, eq κλπ.
επισης γλυτωνεις dac-pro με τοdlcp το μονο που θα ηθελα ηταν λιγο μεγαλυτερη εξοδο.
Το κάνει κι αυτό,και το δικό μου και βεβαίως τα νεώτερα (και ότι άλλο χρειαστείς εκτός από FIR)και είναι απλό,όταν το βρω θα το ποστάρω κι αυτό.αυτο με το delay πως το κανουν σε αναλογικο κρος παντως δεν το ξερω το δικο σου δεν το εχει ισως με κανα all pass φιλτρο.
Βασικά εκτός από το φίλτρο εισόδου, αλλαξές και το gain του U1 από την στιγμή που άλλαξες τις τιμές στις R3 + R4. Πιθανόν για αυτό να ήρθε και λίγος θόρυβος όπως λες.Nαι πήγα το απόγευμα σε έναν φίλο και κονόμησα...
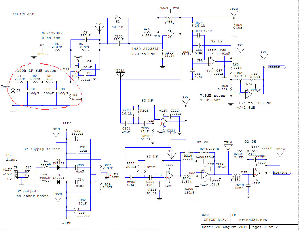
Οπότε, το βράδυ ξεκόλλησα επιτέλους (το έλεγα εδώ και καιρό) το στάδιο εισόδου του κρος (που αποτελούσε βασικά ένα LP/RF φίλτρο, βλέπε σχηματικό του μισού κρος) και αντικατέστησα ετσι την αντίσταση εισόδου που αθροιστικά έφθανε τα 10k με μία 15k που είναι και το ενδεδειγμένο φορτίο για τον line level μετασχηματιστή μου, τον οποίο έβαλα ακριβώς πριν από αυτή. Το αποτέλεσμα είναι ...εξαιρετικό...απέκτησα κέρδος, μαζί με ενέργεια και ζωντάνια από χαμηλομεσσαίες εντάσεις, με τα οποία ήρθαν δωράκια έκταση και σώματα χαμηλά και ψηλά και αυξημένη φυσικότητα. Λογικά δηλαδή την έκανε την ζημιούλα του και το φίλτρο και πιθανόν και ο μη ιδανικός τερματισμός του μετασχηματιστή πριν. Αυτά δεν τα περίμενα να σου πω την αλήθεια σε τέτοιο βαθμό και γι αυτό δεν είχα ασχοληθεί και τόσο καιρό. Μια χαρά λοιπόν...τί άλλο να ζητήσω...α ναι...δυστυχώς ήρθε και λίγος θόρυβος αλλά οκ, τα χω όλα υπερχύμα, τώρα που ησύχασα θα κάτσω σιγά σιγά να τα φτιάξω σοβαρά στα κουτιά...
View attachment 32549
Τελική ετυμηγορία...ο ενισχυτής γ@μεί...![]()
Τα έχω δει κι αυτά.sokmav εριξα μια ματια στο manual και οταν το εφτιαξα εγω ειχε αλλο manual.
εχουν προσθεση πολλα.
ωστοσο και ο ηχος δεν ειναι τοσο καλος οσο θα ηθελα.υπαρχουν καρτες με software που ακουγονται καλυτερα οπως και το alpine που εχω τωρα το οποιο αν μου το ελεγαν δεν θα το πιστευα.
ξεπερναη οριακα και την impact twin και εχει και απο ολα μεχρι και αποκωδικοιηση dts και dolby digital.
το κακο ειναι οτι δουλευη μεχρτι 48khz αλλα σε λιγο θα παρω το καινουργιο που εχει ακομα καλυτερο ηχο και παιζη και 96khz.
ριξε μια ματια
http://vault.alpine-usa.com/products/documents/OM PXA-H700.pdf
επισης ανακαλυψα οτι καμποσους processor αυτοκινητου τους φτιαχνη η minidsp
και το καινουργιο
http://www.alpine-europe.com/filead...car_audio_manuals/PXA-H800/IM_PXA-H800_EN.pdf
ενταξη δεν λεω οτι ηταν κακο πολυ καλο ηταν αλλα υπαρχουν και καλυτεραΤα έχω δει κι αυτά.
Για τον ήχο που λες,χρειάζεσαι τα 627 επάνω κι είσαι εντάξει,στην τελική των χαρακτήρα των τελεστικών εισπράτεις,το ξέρεις,εκτός πια και πας σε τελεστικούς με διακριτά.
(Εμένα με τις ηχογραφήσεις και τους αγριανθρώπους που ακούω,δεν...
Σε audiophile ηχογραφήσεις είναι τέλεια,αλλά δεν ακούω τέτοια. )
Πάντως για να το χρησιμοποιεί ή Wisdom Audio στο Rush των 85.000$ (και μάλιστα το συγκεκριμένο,ούτε καν το καινούργιο!) σημαίνει πως κάνει δουλειά...απλώς θέλει τρέξιμο παναθεμα το...
Δυστυχώς υπάρχουν...ενταξη δεν λεω οτι ηταν κακο πολυ καλο ηταν αλλα υπαρχουν και καλυτερα
